AccueilConnaitre le CGFPrésentation du CGF

Présentation du CGF

Présentation du CGF Présentation du CGF

Le Centre de Gestion et de Formation de Polynésie française

Le CGF est un établissement public local à caractère administratif, créé depuis le 29 novembre 2011. Cette institution est un acteur majeur depuis la réforme de la fonction publique communale.
Le Centre de Gestion et de Formation est au service de toutes les collectivités communales en Polynésie française.

Avec son administration et grâce à l’appui des communes et de leurs groupements, le CGF assure dix métiers :

  • Bourse de l’emploi communal
  • Secrétariat-gestion des instances de la fonction publique communale
  • Concours et examens, listes d’aptitude
  • Statistiques sur l’emploi communal
  • Information-support aux élus et aux cadres RH en matière de statut des agents
  • Gestion des dossiers individuels de tous les agents communaux
  • Prise en charge des fonctionnaires privés d’emploi momentanément
  • Organisation de certaines épreuves d’aptitude physique pour le recrutement
  • Remboursement aux communes de certains types d’absences statutaires des représentants syndicaux
  • Formations des agents, animation des réseaux professionnels des cadres

Le Centre de Gestion et de Formation est une institution unique au sein de la République, afin de correspondre à notre spécificité polynésienne. Chaque jour, il est conduit à intervenir sur un territoire aussi vaste que l’Europe. En effet, les soixante communes et groupements de communes sont répartis sur un espace de plus de cinq millions de km2. La mise en œuvre des actions nécessite pour chacune d’entre elles une préparation logistique particulière.

Les compétences du CGF, fixées par le statut de la fonction publique communale en Polynésie française sont, pour reprendre l’équivalent de l’architecture métropolitaine de la fonction publique territoriale, une juxtaposition du CNFPT, d’un CDG départemental et du conseil supérieur de la FPT.

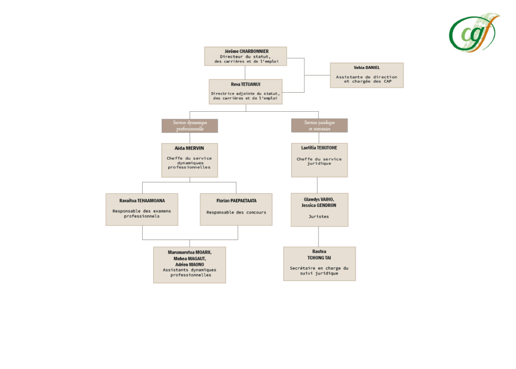
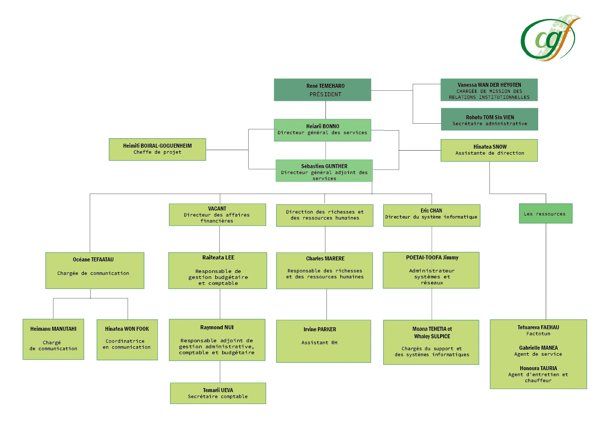
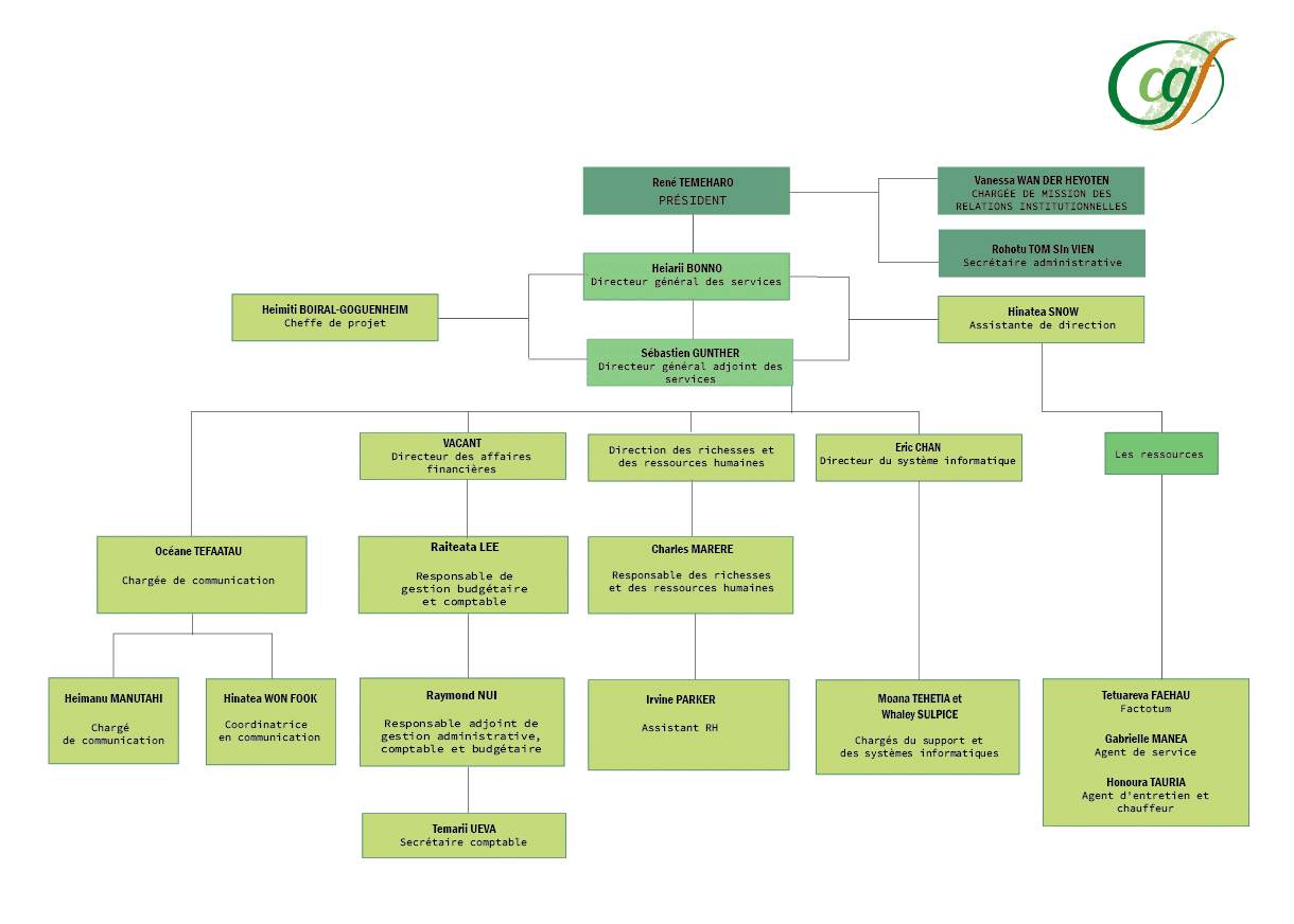
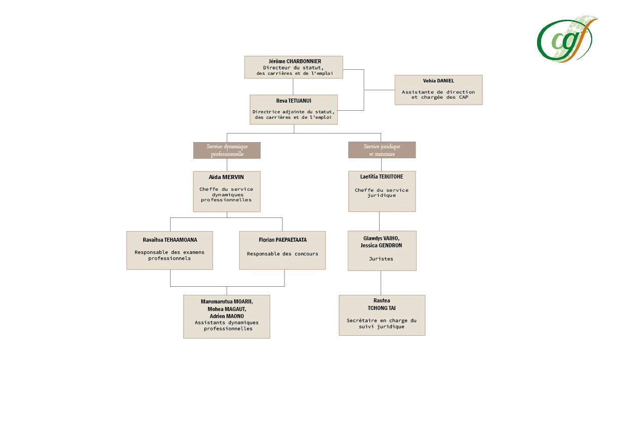
Organigramme par direction

Organigramme par direction Organigramme par direction

Heiarii BONNO Directeur général des services
Sébastien GUNTHER Directeur général adjoint des services
Hinatea SNOW Assistante de direction
Vanessa WAN DER HEYOTEN Chargée de mission des relations institutionnelles
Heimiti BOIRAL-GOGUENHEIM Cheffe de projets
Raiteata LEE Responsable de gestion budgétaire et comptable
Raymond NUI Assistant de gestion administrative, comptable et financière
Temarii UEVA Secrétaire comptable
Charles MARERE Responsable des richesses et ressources humaines
Irvine PARKER Assistant des richesses et ressources humaines
Eric CHAN Directeur du système informatique
Moana TEHETIA Chargé de support technique et des systèmes d’information
Whaley SULPICE Chargé de support technique et des systèmes d’information
Daniel FAEHAU Factotum
Gabrielle MANEA Agent de service
Jérôme CHARBONNIER Directeur adjoint du statut, des carrières et de l’emploi communal
Vehia DANIEL Assistante de direction et chargée des CAP
Aïda MERVIN Cheffe de service de la cellule dynamiques professionnelles
Ravaitua TEHAAMOANA Responsable des examens professionnels
Florian Paepaetaata Responsable des concours
Rohotu TOM SING VIEN Assistante de la cellule dynamiques professionnelles
Marumaruatua MOARII Assistante de la cellule dynamiques professionnelles
Adrien MAONO Assistant de la cellule dynamiques professionnelles
Mohea MAGAUT Assistante de la cellule dynamiques professionnelles
Reva TETUANUI Juriste
Laetitia TEIKITOHE Juriste – Chargée d’études du Conseil Supérieur de la Fonction Publique Communale
Glawdys VAIHO Juriste
Jessica GENDRON Juriste
Rautea TCHONG TAI Secrétaire chargé des carrières et des commissions
Yasmina TAEREA Directrice de formation
Teiana DEXTER Directrice adjointe de formation
Renata PEU Assistante de direction
Raimanua AMARO Responsable de formation

Domaines : positionnement professionnel et préparation aux épreuves, repères et outils fondamentaux, informatique et systèmes d’information, santé et sécurité

Rauhere BOURBE Responsable de formation

Domaines : enfance jeunesse, restauration scolaire, pédagogie, management, santé et sécurité

Kelly ROBSON Responsable de formation

Domaines : sécurité publique, management

Alma HAUATA Responsable formation

Domaines : services techniques, formation statutaire, communication, affaires juridiques

Georgie REID-AMARU Responsable de formation

Domaines : management, gestion des ressources humaines, citoyenneté et population, finances et gestion financière

Ismaël HEO MOUN Responsable de formation

Domaine : sécurité civile

Ahutiare TUIHANI Assistante de formation

Domaines : formations statutaires, communication, repères et outils fondamentaux, informatique et systèmes d’information, positionnement professionnel, préparation aux épreuves, sécurité publique

Norwen CHEUNG Assistante de formation

Domaines : services techniques, santé et sécurité, enfance jeunesse, restauration scolaire

Kehea TEAMO Assistant de formation

Domaine : sécurité civile

Briscoe PANAI Assistant de formation

Domaine : sécurité publique

Rauana TERIIPAIA Assistante de formation

Domaines : affaires juridiques, management, gestion des ressources humaines, citoyenneté et population, finances et gestion financière, pédagogie, management